Параметры выбора
Критериев выбора всего два:
- Первый и очень важный момент – это входящее напряжение. Максимум данного показателя должен быть выше примерно на 20% от напряжения холостого хода солнечной батареи.
- Вторым критерием является номинальный ток. Если выбирается типаж PWN, то его номинальный ток должен быть выше, чем ток короткого замыкания у батареи примерно на 10%. Если выбирается МРРТ, то его основная характеристика – это мощность. Этот параметр должен быть больше, чем напряжение всей системы, умноженной на номинальный ток системы. Для расчетов берется напряжение при разряженных аккумуляторах.
Как сделать своими руками
Если нет возможности приобрести уже готовый продукт, то его можно создать своими руками. Но если разобраться в том, как работает контроллер заряда солнечной батареи довольно просто, то вот создать его будет уже сложнее. При создании стоит понимать, что такой прибор будет хуже аналога, произведенного на заводе.
Это простейшая схема контроллера солнечной батареи, которую создать будет проще всего. Приведенный пример пригоден для создания контроллера для зарядки свинцово-кислотного аккумулятора с напряжением в 12 В и подключением маломощной солнечной батареей.
Если заменить номинальные показатели на некоторых ключевых элементах, то можно применять эту схему и для более мощных систем с аккумуляторами. Суть работы такого самодельного контроллера будет заключаться в том, что при напряжении ниже, чем 11 В нагрузка будет выключена, а при 12,5 В будет подана на аккумулятор.
Стоит сказать о том, что в простой схеме используется полевой транзистор, вместо защитного диода. Однако если есть некоторые знания в электрических схемах, можно создать контроллер более продвинутый.
Данная схема считается продвинутой, так как ее создание намного сложнее. Но контроллер с таким устройством вполне способен на стабильную работу не только с подключением к солнечной батарее, а еще и к ветрогенератору.
Эффективность батарей гелиосистемы
Один фотоэлемент даже в полдень при ясной погоде выдает совсем немного электроэнергии, достаточной разве что для работы светодиодного фонарика.
Чтобы повысить выходную мощность, несколько ФЭП объединяют по параллельной схеме для увеличения постоянного напряжения и по последовательной для повышения силы тока.
Эффективность солнечных панелей зависит от:
- температуры воздуха и самой батареи;
- правильности подбора сопротивления нагрузки;
- угла падения солнечных лучей;
- наличия/отсутствия антибликового покрытия;
- мощности светового потока.
Чем ниже температура на улице, тем эффективней работают фотоэлементы и гелиобатарея в целом. Здесь все просто. А вот с расчетом нагрузки ситуация сложнее. Ее следует подбирать исходя из выдаваемого панелью тока. Но его величина меняется в зависимости от погодных факторов.
Гелиопанели выпускаются с расчетом на выходное напряжение, кратное 12 В – если на аккумулятор надо подать 24 В, то две панели к нему придется подсоединить параллельно
Постоянно отслеживать параметры солнечной батареи и вручную корректировать ее работу проблематично. Для этого лучше воспользоваться контроллером управления, который в автоматическом режиме сам подстраивает настройки гелиопанели, чтобы добиться от нее максимальной производительности и оптимальных режимов работы.
Идеальный угол падения лучей солнца на гелиобатарею – прямой. Однако при отклонении в пределах 30-ти градусов от перпендикуляра эффективность панели падает всего в районе 5%. Но при дальнейшем увеличении этого угла все большая доля солнечного излучения будет отражаться, уменьшая тем самым КПД ФЭП.
Если от батареи требуется, чтобы она максимум энергии выдавала летом, то ее следует сориентировать перпендикулярно к среднему положению Солнца, которое оно занимает в дни равноденствия по весне и осени.
Для московского региона – это приблизительно 40–45 градусов к горизонту. Если максимум нужен зимой, то панель надо ставить в более вертикальном положении.
И еще один момент – пыль и грязь сильно снижают производительность фотоэлементов. Фотоны сквозь такую “грязную” преграду просто не доходят до них, а значит и преобразовывать в электроэнергию нечего. Панели необходимо регулярно мыть либо ставить так, чтобы пыль смывалась дождем самостоятельно.
Некоторые солнечные батареи имеют встроенные линзы для концентрирования излучения на ФЭП. При ясной погоде это приводит к повышению КПД. Однако при сильной облачности эти линзы приносят только вред.
Если обычная панель в такой ситуации будет продолжать генерировать ток пусть и в меньших объемах, то линзовая модель работать прекратит практически полностью.
Солнце батарею из фотоэлементов в идеале должно освещать равномерно. Если один из ее участков оказывается затемненным, то неосвещенные ФЭП превращаются в паразитную нагрузку. Они не только в подобной ситуации не генерируют энергию, но еще и забирают ее у работающих элементов.
Панели устанавливать надо так, чтобы на пути солнечных лучей не оказалось деревьев, зданий и иных преград.
Чем можно заменить некоторые комплектующие

Любой из этих элементов можно заменять. При установке других схем нужно подумать об изменении емкости конденсатора С2 и подборе смещения транзистора Q3.
Вместо транзистора MOSFET можно установить любой другой. Элемент должен иметь низкое сопротивление открытого канала. Диод Шоттки лучше не заменять. Можно установить обычный диод, но его нужно правильно разместить.
Резисторы R8, R10 равны 92 кОм. Такое значение нестандартное. Из-за этого такие резисторы найти сложно. Их полноценной заменой может быть два резистора с 82 и 10 кОм. Их нужно включать последовательно.
Если контроллер не будет использоваться в агрессивной среде, можно провести установку подстроечного резистора. Он дает возможность управлять напряжением. В агрессивной среде он долго не поработает.
При необходимости использовать контроллер для более сильных панелей нужно провести замену транзистора MOSFET и диода более мощными аналогами. Все остальные компоненты менять не нужно. Нет смысла устанавливать радиатор для регулирования 4 А. При установке MOSFET на подходящем теплоотводе устройство сможет работать с более продуктивной панелью.
Виды контроллеров
В настоящее время солнечные электростанции комплектуют контроллерами трех вариантов, это:
On/Off контроллер
Наиболее дешевый аппарат. Отличительная черта данного типа аппарата в том, что при достиженииопределённого максимального показателя напряжения аппарат отсоединяет блок солнечных батарей от аккумуляторов, и зарядка приостанавливается. Контроллер этого типа применяются редко, т. к. при их использовании происходит неполный заряд батарей, что плохо отражается на их состоянии, и в продолжительной перспективе, приводит к полному выходу из строя. Единственный плюс у данного типа – низкая стоимость.

ШИМ (PWM) – контроллер
В основу работы данного типа электронного устройства заложена широтно-импульсная модуляция. В процессе эксплуатации контроллер этого типа, прекратив заряжать аккумуляторную батарею, не отключает солнечные панели, что позволяет полностью зарядить АКБ. Как правило, такие аппараты используются в установках небольшой мощности, до 2,0 кВт.
МРРТ – контроллер
Это наиболее дорогие по стоимости устройства. Работа приборов данного типа основана на управлении пиками, выходящими на максимальный энергетический уровень. Данный тип контроллера более эффективен при использовании и сокращает сроки окупаемости солнечных электрических станций.
Применяемые на практике виды
Существует две разновидности контроллеров, применяемых в солнечных системах:
- PWM (в русскоязычных источниках их иногда именуют ШИМ — широтно-импульсная модуляция)
- MPPT (аббревиатура с английского Maximum Power Point Tracking — отслеживание максимальной границы мощности)
Специалисты отмечают, что старые виды контроллеров больше подходят для частных солнечных батарей, рассчитанных на питание сравнительно небольшого количества потребителей. Новые образцы ориентированы на работу с большими количествами панелей, дающих значительное количество энергии.
Их недостатком считают:
- высокая цена, ограничивающая возможности массового покупателя
- сложность настройки, требующей участия опытного специалиста
Контроллеры типа MPPT широко рекламируют, но получить заметный выигрыш в производительности и эффективности можно только на больших и мощных солнечных комплексах.
Типы
On/Off
Данный тип устройств считается наиболее простым и дешевым. Его единственная и главная задача – это отключение подачи заряда на аккумулятор при достижении максимального напряжения для предотвращения перегрева.
Однако данный тип имеет определенный недостаток, который заключается в слишком раннем отключении. После достижения максимального тока необходимо еще пару часов поддерживать процесс заряда, а этот контроллер сразу его отключит.
В результате зарядка аккумулятора будет в районе 70% от максимальной. Это негативно отражается на аккумуляторе.
PWM
Данный тип является усовершенствованным On/Off. Модернизация заключается в том, что в него встроена система широтно-импульсной модуляции (ШИМ). Эта функция позволила контроллеру при достижении максимального напряжения не отключать подачу тока, а уменьшать его силу.
Из-за этого появилась возможность практически стопроцентной зарядки устройства.
МРРТ
Данный типаж считается наиболее продвинутым в настоящее время. Суть его работы строится на том, что он способен определить точное значение максимального напряжения для данного аккумулятора. Он непрерывно следит за током и напряжением в системе. Из-за постоянного получения этих параметров процессор способен поддерживать наиболее оптимальные значения тока и напряжения, что позволяет создать максимальную мощность.
Если сравнивать контроллер МРРТ и PWN, то эффективность первого выше примерно на 20-35%.
Почему следует контролировать заряд и как работает котроллер заряда солнечной батареи?
Основные причины:
- Даст возможность проработать аккумулятору дольше! Перезаряд может спровоцировать взрыв.
- Каждый АКБ работает с определенным напряжением. Контроллер позволяет подобрать нужное U.
Так же котроллер заряда отключает батарею от приборов потребления если она сильно села. Кроме этого он производит отсоединение АКБ от солнечного элемента если тот полностью заряжен.
Таким образом происходит страховка и работа системы становится более безопасней.
Принцип работы чрезвычайно прост. Прибор способствует поддержанию баланса и не позволяет напряжение сильно падать или подниматься.
Виды контроллеров для заряда солнечной батареи
- Самодельные.
- МРРТ.
- On/Of.
- Гибриды.
- PWM типы.
Ниже кратко охарактеризуем эти варианты устройств литиевых и других АКБ
Контроллеры сделанные своими руками
Когда есть опыт и навыки в радиоэлектронике данный прибор можно смастерить самостоятельно. Но вряд ли такой прибор будет иметь высокую эффективность. Самодельное устройство скорее всего подойдет в том случае если ваша станция имеет малую мощность.
Чтобы соорудить данный прибор заряда придется отыскать его схему. Но учтите, что погрешность должна быть 0,1.
Приводим простую схемку.

МРРТ
Способно выполнять отслеживание самого большого предела мощности подзарядки. Внутри программного обеспечения находится алгоритм позволяющим отслеживать уровень напряжения и тока. Оно находит некий баланс, при котором вся установка будет работать с максимальным КПД.

Прибор mppt считается одним из лучших и совершенных на сегодняшний день. В отличие от PMW он увеличивает эффективность системы на 35%. Такое устройство подойдет, когда у вас много солнечных батарей.
Прибор по типу ONOF
Он является самым простым что есть в продаже. У него не так уж и много функций, как у других. Прибор выключает подзарядку АКБ, как только напряжение поднимется до максимума.

К сожалению данный тип контроллера заряда для солнечных батарей неспособен выполнить заряд до 100%. Как только ток прыгнет до максимума происходит отключение. В итоге неполный заряд снижает его срок пользования.
Гибриды
Применяются данные прибору, когда имеется два типа источника тока, например, солнце и ветер. Их конструирование основано на PWM и МРРТ. Основное его отличие от подобных устройств заключается характеристиках тока и напряжения.

Его цель: выровнять нагрузку, идущую на АКБ. Такое происходит из-за неравномерно поступления тока с ветра генераторов. Из-за этого может существенно снижаться срок накопителей энергии.
PWM или ШИМ
В основе работы лежит широтно импульсная модуляция тока. Позволяет решить проблему неполной зарядки. Он понижает ток и тем самым доводит подзарядку до 100%.

В результате работы pwm, не наблюдается перегрев АКБ. В итоге данный блок управления солнечными батареями считается очень эффективным.
Как сделать своими руками
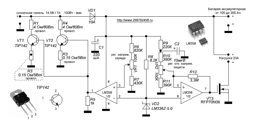
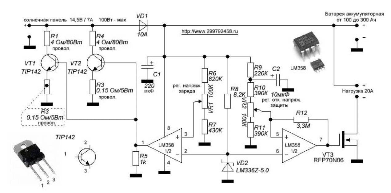
При необходимости имея представление об электронных приборах, умея работатьпаяльником и способность изготовить печатную плату для монтажа комплектующих, можно изготовить контроллер заряда самостоятельно. Это будет простейший из видов контроллеров, который обладает незначительной мощностью и малым набором регулировок и настроек.
В основу работы подобного устройства заложен принцип – когда напряжение на аккумуляторной батарее достигает установленного уровня, зарядка прекращается, и при снижении напряжения на клеммах аккумуляторов – зарядка возобновляется.
Подобный прибор может быть собран по следующей схеме:

Контроллер заряда собранный по данной схеме будет обладать следующими характеристиками:
- Напряжение заряда аккумулятора регулируется, номинальная величина – 13,8 В;
- Отключение потребителя настраивается, номинальное значение – 11 В;
- Включение нагрузки при напряжении на аккумуляторе в 12,5 В.
Электронные компоненты схемы могут быть заменены на аналоги, без изменения физических свойств.
Оборудование системы электроснабжения: ассортимент, характеристики
В предыдущей статье мы рассмотрели виды солнечных батарей. Но в системах генерации солнечной энергии эти элементы являются лишь первичными преобразователями. Для создания полноценной домашней электростанции нам понадобится такой комплект оборудования:
- контроллер заряда аккумуляторной батареи
- аккумуляторная батарея (АКБ)
- инвертор напряжения
Контроллеры заряда АКБ бывают двух типов: ШИМ-контроллеры (PWM-контроллеры) и ОТММ-контроллеры (MPPT-контроллеры).
ШИМ-контроллер более простое и более дешевое устройство, управляющее зарядом АКБ. КПД ШИМ-контроллера обычно выше, чем у ОТММ-контроллера в силу того, что на начальном этапе зарядки он подключает аккумулятор практически напрямую к солнечной батарее без преобразования генерируемого напряжения. ОТММ-контроллеры рекомендуют использовать с модулями с нестандартным выходным напряжением от 28 В и выше.

Экономически оправданным использование ОТММ-контроллеров будет в системах генерации номинальной мощностью более 400 Вт. Еще одно основание для использования такого контроллера — проектирование солнечной станции для круглогодичной выработки электроэнергии. В пасмурные зимние дни при зарядке аккумуляторов ОТММ-контроллер проявит себя с лучшей стороны.
Аккумулятор в системе солнечного электроснабжения играет роль буфера, накапливающего электрическую энергию.

В отличие от всего остального оборудования гелиостанции аккумулятор является расходным элементом. Поэтому чем дольше он проработает без замены, тем меньше будет срок окупаемости приобретенных вами компонентов. Чтобы АКБ прослужила долго, нужно ответственно подойти к его выбору. Основные параметры АКБ, интересующие потенциального владельца, — это:
- напряжение (Вольт, В) — в продаже есть аккумуляторы для солнечных батарей на напряжение 12, 24 и 48 В. Для небольших домашних станций мощностью 200–300 Вт вполне подходят АКБ на 12 В;
- электрическая емкость (Ампер⋅час, А⋅ч) — характеризует количество электроэнергии, которую можно аккумулировать. Соответственно, чем больше этот параметр, тем больше электросистема может проработать в автономном режиме (в пасмурную погоду или в темное время суток);
- уровень саморазряда (% от номинальной емкости) — чем ниже этот параметр, тем лучше АКБ.
Инвертор напряжения предназначен для преобразования постоянного напряжения аккумулятора в переменное напряжение сети 220 В, питающей бытовую нагрузку.

На рынке есть большой ассортимент инверторов, обладающих разнообразными функциями. Среди самых важных параметров следует отметить следующие:
- мощность инвертора;
- напряжение первичной цепи (напряжение подключаемого аккумулятора);
- наличие встроенных защит (от перегрузки, от переполюсовки аккумулятора, от короткого замыкания в нагрузке, от чрезмерного разряда аккумулятора);
- синусоидальность выходного напряжения (принципиально, если в подключаемой нагрузке есть двигатели, например, стиральные машины, холодильники, циркуляционные насосы, вентиляторы и т. п.).
Следует также отметить, что избыточное количество функций приводит лишь к удорожанию прибора и усложнению его настройки и эксплуатации.
Способы подключения контроллеров
Рассматривая тему подключений, сразу нужно отметить: для установки каждого отдельно взятого аппарата характерной чертой является работа с конкретной серией солнечных панелей.
Так, например, если используется контроллер, рассчитанный на максимум входного напряжения 100 вольт, серия солнечных панелей должна выдавать на выходе напряжение не больше этого значения.
Любая солнечная энергетическая установка действует по правилу баланса выходного и входного напряжений первой ступени. Верхняя граница напряжения контроллера должна соответствовать верхней границе напряжения панели
Прежде чем подключать аппарат, необходимо определиться с местом его физической установки. Согласно правилам, местом установки следует выбирать сухие, хорошо проветриваемые помещения. Исключается присутствие рядом с устройством легковоспламеняющихся материалов.
Техника подключения моделей PWM
Практически все производители PWM-контроллеров требуют соблюдать точную последовательность подключения приборов.
Техника соединения контроллеров PWM с периферийными устройствами особыми сложностями не выделяется. Каждая плата оснащена маркированными клеммами. Здесь попросту требуется соблюдать последовательность действий
Подключать периферийные устройства нужно в полном соответствии с обозначениями контактных клемм:
- Соединить провода АКБ на клеммах прибора для аккумулятора в соответствии с указанной полярностью.
- Непосредственно в точке контакта положительного провода включить защитный предохранитель.
- На контактах контроллера, предназначенных для солнечной панели, закрепить проводники, выходящие от солнечной батареи панелей. Соблюдать полярность.
- Подключить к выводам нагрузки прибора контрольную лампу соответствующего напряжения (обычно 12/24В).
Указанная последовательность не должна нарушаться. К примеру, подключать солнечные панели в первую очередь при неподключенном аккумуляторе категорически запрещается. Такими действиями пользователь рискует «сжечь» прибор. В этом материале более подробно описана схема сборки солнечных батарей с аккумулятором.
Также для контроллеров серии PWM недопустимо подключение инвертора напряжения на клеммы нагрузки контроллера. Инвертор следует соединять непосредственно с клеммами АКБ.
Порядок подключения приборов MPPT
Общие требования по физической инсталляции для этого вида аппаратов не отличаются от предыдущих систем. Но технологическая установка зачастую несколько иная, так как контроллеры MPPT зачастую рассматриваются аппаратами более мощными.
Для контроллеров, рассчитанных под высокие уровни мощностей, на соединениях силовых цепей рекомендуется применять кабели больших сечений, оснащённые металлическими концевиками
Например, для мощных систем эти требования дополняются тем, что производители рекомендуют брать кабель для линий силовых подключений, рассчитанный на плотность тока не менее чем 4 А/мм2. То есть, например, для контроллера на ток 60 А нужен кабель для подключения к АКБ сечением не меньше 20 мм2.
Соединительные кабели обязательно оснащаются медными наконечниками, плотно обжатыми специальным инструментом. Отрицательные клеммы солнечной панели и аккумулятора необходимо оснастить переходниками с предохранителями и выключателями.
Такой подход исключает энергетические потери и обеспечивает безопасную эксплуатацию установки.
Структурная схема подключения мощного контроллера MPPT: 1 – солнечная панель; 2 – контроллер MPPT; 3 – клеммник; 4,5 – предохранители плавкие; 6 – выключатель питания контроллера; 7,8 – земляная шина
Перед подключением солнечных панелей к прибору следует убедиться, что напряжение на клеммах соответствует или меньше напряжения, которое допустимо подавать на вход контроллера.
Подключение периферии к аппарату MTTP:
- Выключатели панели и аккумулятора перевести в положение «отключено».
- Извлечь защитные предохранители на панели и аккумуляторе.
- Соединить кабелем клеммы аккумулятора с клеммами контроллера для АКБ.
- Подключить кабелем выводы солнечной панели с клеммами контроллера, обозначенными соответствующим знаком.
- Соединить кабелем клемму заземления с шиной «земли».
- Установить температурный датчик на контроллере согласно инструкции.
После этих действий необходимо вставить на место ранее извлечённый предохранитель АКБ и перевести выключатель в положение «включено». На экране контроллера появится сигнал обнаружения аккумулятора.
Далее, после непродолжительной паузы (1-2 мин), поставить на место ранее извлечённый предохранитель солнечной панели и перевести выключатель панели в положение «включено».
Определение солнечной батареи
Конструктивно солнечная батарея представляет собой схему преобразователя одного вида энергии в другой. В частности, энергия света преобразуется в электрическую энергию. Причём результатом преобразования становится электрический ток постоянной величины.
Активными элементами конструкции солнечной панели выступают полупроводники, обладающие свойствами фотохимического синтеза. Например, кремний (Si), применением которого были отмечены самые первые исследования в области получения электричества солнца.
Простейший набор из солнечной панели и автомобильного аккумулятора уже составляет конструкцию настоящей домашней энергетической установки
На текущий момент кремний уже не рассматривается безальтернативным химическим элементом, опираясь на который есть смысл сооружать солнечные батареи из панелей, в том числе своими руками.
Более перспективными и эффективными теперь видятся другие представители таблицы Менделеева (в скобках цифры энергетической отдачи):
- Арсенид галлия GaAs (кристаллический 25,1).
- Фосфит индия InP ( 21,9).
- Фосфат индия с галлием + Арсенид галлия + Германий GaInP + GaAs + Ge (32).
Рассматривать солнечную панель глазами обывателя следует как пластину полупроводника (кремния и т.п.), каждая из сторон которой является положительным и отрицательным электродом.
Под влиянием света солнца, в результате химического фотосинтеза, на электродах панели образуются электрические потенциалы. Казалось бы, всё просто. Остаётся только подключить провода к нагрузке и пользоваться электричеством. Но на деле всё несколько иначе.
Самодельный контроллер: особенности, комплектующие
Устройство предназначено для работы только с одной солнечной панелью, которая создает ток с силой, не более 4 А. Емкость аккумулятора, зарядкой которого управляет контроллер, является 3 000 А*ч.
Для изготовления контроллера нужно подготовить следующие элементы:
- 2 микросхемы: LM385-2.5 и TLC271 (является операционным усилителем);
- 3 конденсатора: С1 и С2 являются маломощными, имеют 100n; С3 имеет емкость 1000u, рассчитан на 16 V;
- 1 индикаторный светодиод (D1);
- 1 диод Шоттки;
- 1 диод SB540. Вместо него можно использовать любой диод, главное, чтобы он мог выдержать максимальный ток солнечной батареи;
- 3 транзистора: BUZ11 (Q1), BC548 (Q2), BC556 (Q3);
- 10 резисторов (R1 – 1k5, R2 – 100, R3 – 68k, R4 и R5 – 10k, R6 – 220k, R7 – 100k, R8 – 92k, R9 – 10k, R10 – 92k). Все они могут быть 5%. Если хочется большей точности, то можно взять резисторы 1%.
Устройства МРРТ
Наиболее эффективными и стабильными считаются контроллеры для солнечной батареи модификации МРРТ – Maximum Power Point Tracking. Данные устройства осуществляют слежение за мощностью заряда по достижении максимального предела. В этом процессе используются сложные алгоритмы контроля показаний напряжения и тока, устанавливается наиболее оптимальное соотношение характеристик, обеспечивающих максимальную эффективность солнечной системы.
В процессе эксплуатации практически установлено, что контроллер для солнечных батарей mppt является более совершенным и существенно отличается от других моделей. По сравнению с приборами PWM, он эффективнее примерно на 35%, соответственно на столько же продуктивнее получается и сама система.
Более высокое качество и надежность таких устройств достигается за счет сложной схемы, дополненной компонентами, обеспечивающими тщательный контроль в соответствии с условиями эксплуатации. Специальные схемы выполняют слежение и сравнение уровней тока и напряжения, после чего определяется максимальная выходная мощность.
Главной особенностью контроллеров МРРТ является способность настройки солнечной панели на максимальную мощность вне зависимости от погоды в данный момент. Таким образом, батарея работает более эффективно и обеспечивает необходимый заряд АКБ.
Комплект солнечной электростанции

Типичный комплект солнечной электростанции
Данное оборудование применяется в небольших гелиосистемах которые можно использовать для дома или для дачи. К обязательным компонентам относятся:
- Солнечные панели или батареи – могут быть монокристаллические и поликристаллические. Чем отличаются и какие выбрать читайте здесь.
- Коннекторы для солнечных батарей – предназначены для быстрого подключения провода к панелям. Если бюджет ограничен, можно использовать пайку, но данное соединение намного удобнее.
- Кабель, используется одножильный медный в двойной изоляции, стойкий к любым атмосферным воздействиям, сечение от 1.5 мм.
Опционный комплектующие, которые не обязательно должны быть в системе и устанавливаются при определенных задачах:
- Аккумуляторные батареи – существует несколько вариантов, какой выбрать .
- Контроллер заряда аккумуляторов.
- Реверсный электросчетчик, устанавливается если вы хотите продавать электроэнергию. В некоторых странах существует так называемый “зеленый тариф”, который позволяет зарабатывать, делая это.
Важные характеристики батарей, которые нужно учитывать
• Номинальное напряжение панелей – 12В или 24В. • Максимальное напряжение при пиковой мощности Vmp
• Напряжение холостого хода Voc – напряжение, выдаваемое панелями без нагрузки (важно при выборе контроллера заряда аккумулятора).• Ток Imp – ток при максимальной мощности панели в А
Как соединить солнечные батареи максимально используя возможности всех элементов
Смешанная схема резервного подключения. Они будут зависеть от габаритов самих панелей и их количества.
Теперь остается дело за малым.
При одинаковых характеристиках, следующий вид панелей — тонкопленочный, потребует для установки в доме большей площади. Конечно же на свой страх и риск, можно подключить панель напрямую, и аккумулятор будет заряжаться, но такая система должна быть под присмотром.
Если дом находится в тени других построек, то установка солнечных панелей целесообразна разве что только поликристаллических, и то эффективность будет снижена. Во всех случаях должны отсутствовать затемнения. Решить эту проблему поможет естественный обдув аккумуляторной батареи. Все эти факторы нужно учитывать при выборе места установки и ставить панели по наиболее удобному варианту.
Конечно же на свой страх и риск, можно подключить панель напрямую, и аккумулятор будет заряжаться, но такая система должна быть под присмотром. Это интересно: Многие из стандартных радиокомпонентов также могут вырабатывать электроэнергию при воздействии яркого света.
При последовательном соединении нескольких панелей, напряжение всех панелей будет складываться. Собирается каркас с помощью болтов диаметром 6 и 8 мм. Изменения напряжения в данном случае не будет.
Нередко используется и смешанная схема подключения. Выходит, что правильно установленные солнечные батареи будут работать с одинаковой производительностью и зимой, и летом, но при одном условии — в ясную погоду, когда солнце отдает максимальное количество тепла. Крепить фотоэлементы во избежание повреждения рекомендуется на длинной стороне, индивидуально выбрав способ: болты крепятся через отверстия рамки , фиксаторы и пр. Закрепить его можно тонким слоем силиконового герметика, а вот эпоксидную смолу для этих целей лучше не использовать, так как снять стекло в случае необходимости проведения ремонтных работ и не повредить панели будет крайне сложно.
Солнечные панели. Как сделать дешёвую и эффективную солнечную электростанцию.
Виды контроллеров для солнечной батареи

В современном мире выделяют три типа контроллеров:
– On-Off;
– ШИМ;
– MPPT-контроллер;
On-Off – это простейшее решение для заряда, такой контроллер напрямую подключает солнечные батареи к аккумулятору, когда его напряжение достигнет 14,5 вольта. Однако такое напряжение не свидетельствует о полном заряде аккумулятора. Для этого нужно какое-то время поддерживать ток, чтобы АКБ набрала необходимую для полного заряда энергию. В результате вы получаете хронический недозаряд аккумуляторов и сокращение их срока службы.
ШИМ-контроллеры поддерживают нужное напряжение для зарядки аккумулятора просто «срезая» лишнее. Таким образом, зарядка прибора происходит вне зависимости от напряжения, выдаваемого солнечной батареей. Главное условие, чтобы оно было выше, чем необходимое для заряда. Для аккумуляторов на 12 В, напряжение в полностью заряженном состоянии находится на уровне 14.5 В, а в разряженном около 11. Этот тип контроллеров является более простым, чем MPPT, однако, обладает меньшим КПД. Они позволяют наполнить АКБ на 100% от емкости, что дает значительное преимущество перед системами типа «On-Off».
MPPT-контроллер – имеет более сложное устройство, способное анализировать режим работы солнечной батареи. Его название в полном виде звучит, как «Maximum power point tracking», что на русском языке значит – «Отслеживание точки максимальной мощности». Мощность, которую выдает панель, очень зависит от количества света, который на нее падает.
Дело в том, что ШИМ-контроллер никак не анализирует состояние панелей, а лишь формирует необходимые напряжения для зарядки АКБ. MPPT отслеживает его, а также токи, выдаваемые солнечной панелью, и формирует выходные параметры оптимальные для заряда накопительных элементов питания. Таким образом, снижается ток во входной цепи: от солнечной панели до контроллера, и рациональнее используется энергия.

Как подобрать контроллер заряда для солнечных батарей
В первую очередь стоит обратить внимание на такие параметры, как:
- Входное напряжение. Взгляните на информацию в техпаспорте: там указывается максимальное напряжение и напряжение «холостого хода» солнечной батареи. Первый параметр должен быть на 20% выше «холостого хода». Даже если производители указали в документациях завышенные показатели, с этим нехитрым расчетом подобрать подходящий контроллер — реально и без специалиста. Учитывайте и то, что при высокой активности Солнца (в летний период), напряжение в солнечных батареях будет на порядок выше, чем указано в техпаспорте.
- Наличие защиты. Многие модели оснащаются дополнительной защитой от различных неприятных ситуаций: неправильное подключение полярности, короткие замыкания, удар молнии, перегрев, разрядка в ночное время и т.п. Выбирайте контроллер с учетом индивидуальных потребностей: например, если в вашем регионе грозы — частое явление, тогда защита от удара молнии пригодится.
- Номинальный ток. Для моделей каждого типа устройства он свой. Для PWM-контроллеров номинальный ток на 10% выше тока короткого замыкания солнечного модуля. Для MPPT моделей номинальный ток вычисляется, исходя из мощности, которая должна быть равна или немного превышать произведение напряжения солнечной батареи на ток регулятора.
В период высокой инсоляции без контроллера не обойтись: случаются перегрузки, и вся гелиосистема способна выйти из строя. Чтобы этого не произошло, необходимо дополнительно рассчитать показатели номинального тока «про запас». Всегда лучше приобрести более дорогой контроллер с высокими параметрами мощности. Для вычисления показателей, необходимых для расчета «запаса», к полученным значениям по номинальному току прибавьте еще 20% мощности — этого достаточно, чтобы спасти гелиосистему от перегрузок.

























































