Самодельный контроллер: особенности, комплектующие
Устройство предназначено для работы только с одной солнечной панелью, которая создает ток с силой, не более 4 А. Емкость аккумулятора, зарядкой которого управляет контроллер, является 3 000 А*ч.
Для изготовления контроллера нужно подготовить следующие элементы:
- 2 микросхемы: LM385-2.5 и TLC271 (является операционным усилителем);
- 3 конденсатора: С1 и С2 являются маломощными, имеют 100n; С3 имеет емкость 1000u, рассчитан на 16 V;
- 1 индикаторный светодиод (D1);
- 1 диод Шоттки;
- 1 диод SB540. Вместо него можно использовать любой диод, главное, чтобы он мог выдержать максимальный ток солнечной батареи;
- 3 транзистора: BUZ11 (Q1), BC548 (Q2), BC556 (Q3);
- 10 резисторов (R1 – 1k5, R2 – 100, R3 – 68k, R4 и R5 – 10k, R6 – 220k, R7 – 100k, R8 – 92k, R9 – 10k, R10 – 92k). Все они могут быть 5%. Если хочется большей точности, то можно взять резисторы 1%.

Основные функции
Энергосистема с использованием контроллера. (Для увеличения нажмите)
Контроллер осуществляет:
- Выбор оптимального тока заряда аккумулятора.
- Отключение аккумулятора при заряде до установленного предела.
Не обязательно покупать такой контроллер в специализированном магазине. Имея паяльник и минимальные знания в электротехнике, можно собрать схему начального уровня самостоятельно.
Есть несколько типов таких устройств. Простейшие имеют только одну функцию: подключает и отключает батарею в зависимости от уровня заряда.
Сложные устройства отслеживают пиковую мощность, поэтому гарантируют больший выходной ток, что увеличивает КПД системы.
Каждый контроллер обязан соответствовать требованиям: 1,2P ≤ I×U, где P – общая мощность панелей; I – ток на выходе контроллера; U – напряжение на выходе под нагрузкой.
Лучшая универсальная зарядка на солнечных батареях
За звание лучшей универсальной зарядки на солнечных батареях бьются 2 модели по схожей цене:
Обе модели сочетают в себе все необходимые качества и выдают достаточную мощность для одновременной зарядки двух смартфонов за пару часов. И несмотря на то, что зарядка от CHOE имеет меньшую мощность, она не уступает Anker 21W в конверсии солнечной энергии и также обещает переводить до 23% энергии солнца в энергию заряда.
В карман они не поместятся, но зато комфортно будут себя чувствовать в рюкзаке, не занимая много места. У обеих моделей по 3 солнечных панелей, этого достаточно для телефонов, но маловато для ноутбука (для него — следующая модель).
Что касается совместимости — все необходимые интерфейсы в наличии. Подключить получится все современные мобильные гаджеты как на iOS,так и Android.
Благодаря металлическим кольцам на поверхности каждой из этих моделей, вам не не понадобится останавливаться на привал и раскладывать их — достаточно просто закрепить прибор на рюкзаке и ловить солнце прямо на ходу.
Цена:
Что это такое
Контроллер заряда является одним из электронных устройств в схеме управления солнечных электрических станций.
Устройство осуществляет контроль за параметрами заряда аккумуляторной батареи и регулирует процесс его выполнения.
Устройство выполняет следующие функции:
- Отключает аккумуляторную батарею при достижении ею полного заряда;
- Отключает потребителей при снижении заряда до минимальных значений;
- Осуществляет повторное подключение потребителей в случае восстановления заряда;
- Контролирует ход процесса зарядки;
- Подключает, в автоматическом режиме, источники энергии для выполнения заряда накопителями энергии.
Использование контроллеров позволяет продлить срок службы аккумуляторных батарей и автоматизировать работу электрических станций.
Для автоматической и безопасной работы аппараты оснащены различными режимами, при которых способны работать в соответствии с заданными параметрами, а также оснащены средствами и элементами защиты.
К таким элементам относятся:
- От неправильной полярности на источнике тока и на нагрузке;
- От коротких замыканий на входящих и исходящих линиях;
- От различных видов перегрева и высоких напряжений.
Процесс изготовления
На любом фото самодельной солнечной батареи можно увидеть, что элементы крепятся к общему корпусу, который является необходимой и надежной защитой для всей конструкции.

Сначала из дерева или алюминия делается рамка нужных размеров, а затем с помощью силикона к ней клеится прозрачное стекло, на которое выкладываются пластинки, соблюдая расстояние между каждой около 5 мм. Это делается для того, чтобы избежать повреждений вследствие температурного расширения материала.

При пайке контактов необходимо учитывать, что параллельное соединение отдельных элементов повышает выходной ток батареи, а последовательное – ее напряжение.

Так можно добиться необходимых выходных параметров. В электрическую цепь необходимо равномерно включить 4 диода для исключения перегрева элементов и выхода их из строя.

Схема простой солнечной батареи должна обеспечивать выходное напряжение до 19 вольт потому, что аккумулятор (12 вольт) заряжается, когда к нему подключен источник с большим напряжением, чем он сам имеет. Как минимум, надо иметь батарею из 36 пластин.

Солнечная батарея своими руками из подручных средств и материалов в домашних условиях
Несмотря на то, что мы живём в современном и быстроразвивающимся мире – покупка и монтаж солнечных батарей остаётся уделом обеспеченных людей. Стоимость одной панели, которая будет вырабатывать всего лишь 100 Ватт варьируется от 6 до 8 тысяч рублей. Это не считая ещё то, что отдельно надо будет покупать конденсаторы, аккумуляторы, контроллер заряда, сетевой инвертор, преобразователь и другие вещи. Но если у вас нет большого количества средств, а хочется перейти на экологически чистый источник энергии то у нас для вас есть хорошие новости – солнечную батарею можно собрать в домашних условиях. И если следовать всем рекомендациям, КПД у неё будет не хуже, чем у собранного в промышленных масштабах варианта. В данной части мы рассмотрим пошаговую сборку
Также уделим внимание материалам, из которых можно собрать солнечные панели
Из диодов
Это один из самых бюджетных материалов. Если вы собрались делать солнечную батарею для дома из диодов, то помните, что с помощью данных компонентов собираются лишь небольшие солнечные батареи, способные запитать какие-либо незначительные гаджеты. Лучше всего подойдут диоды Д223Б. Это диоды советского образца, которые хороши тем, что имеют стеклянный корпус, из-за размера обладают высокой плотностью монтажа и имеют приятную цену.
Затем подготовим поверхность для будущего размещения диодов. Это может быть деревянная дощечка или любая другая поверхность. В ней требуется проделать отверстия на протяжении всей её площади Между отверстиями надо будет соблюдать расстояние от 2 до 4 мм.
После берём наши диоды и вставляем алюминиевыми хвостиками в данные отверстия. После этого хвостики требуется загнуть в отношении друг к другу и спаять для того, чтобы при получении солнечной энергии они распределяли электричество в одну “систему”.
Наша примитивная солнечная батарея из стеклянных диодов готова. На выходе она может давать энергию в пару вольт, что является неплохим показателем для кустарной сборки.
Из транзисторов
Этот вариант уже будет более серьёзный, чем диодный, но всё равно является образцом суровой ручной сборки.
Для того, чтобы сделать солнечную батарею из транзисторов вам понадобятся для начала сами транзисторы. Благо их можно купить практически на любом рынке или в магазинах электронной техники.
После покупки вам потребуется срезать крышку у транзистора. Под крышкой прячется самый главный и нужный нам элемент – полупроводниковый кристалл.
Далее подготавливаем каркас нашей солнечной батареи. Можно использовать как дерево так и пластик. Пластик, конечно, будет лучше. В нём сверлим отверстия для выводов транзисторов.
Затем вставляем их в каркас и спаиваем их между друг другом соблюдая нормы “ввода-вывода”.
На выходе такая батарея может давать мощность, которой хватит на осуществление работы, к примеру, калькулятора или маленькой диодной лампочки. Опять же такая солнечная батарея собирается чисто ради забавы и не представляет собой серьёзный “электропитательный” элемент.
Из алюминиевых банок
Данный вариант уже является более серьёзным в отличие от первых двух. Это тоже невероятно дешёвый и эффективный способ получить энергию. Единственное, на выходе её будет гораздо больше, чем в вариантах из диодов и транзисторов и она будет не электрическая, а тепловая. Всё что вам надо – большое количество алюминиевых банок и корпус. Хорошо подходит корпус из дерева. В корпусе лицевая часть должна быть закрыта оргстеклом. Без него батарея не будет эффективно работать.
Затем с помощью инструментов на дне каждой банки пробиваются три отверстия. Наверху в свою очередь делается звездообразный вырез. Свободные концы загибаются наружу, что необходимо для того, чтобы происходила улучшенная турбулентность нагретого воздуха.
После данных манипуляций банки складываются в продольные линии (трубы) в корпус нашей батареи.
Затем между трубами и стенками/задней стенкой прокладывается слой изоляции (минеральная вата). Затем коллектор закрывается прозрачным сотовым поликарбонатом.
Способы подключения контроллеров
Рассматривая тему подключений, сразу нужно отметить: для установки каждого отдельно взятого аппарата характерной чертой является работа с конкретной серией солнечных панелей.
Так, например, если используется контроллер, рассчитанный на максимум входного напряжения 100 вольт, серия солнечных панелей должна выдавать на выходе напряжение не больше этого значения.

Любая солнечная энергетическая установка действует по правилу баланса выходного и входного напряжений первой ступени. Верхняя граница напряжения контроллера должна соответствовать верхней границе напряжения панели
Прежде чем подключать аппарат, необходимо определиться с местом его физической установки. Согласно правилам, местом установки следует выбирать сухие, хорошо проветриваемые помещения. Исключается присутствие рядом с устройством легковоспламеняющихся материалов.
Техника подключения моделей PWM
Практически все производители PWM-контроллеров требуют соблюдать точную последовательность подключения приборов.

Техника соединения контроллеров PWM с периферийными устройствами особыми сложностями не выделяется. Каждая плата оснащена маркированными клеммами. Здесь попросту требуется соблюдать последовательность действий
Подключать периферийные устройства нужно в полном соответствии с обозначениями контактных клемм:
- Соединить провода АКБ на клеммах прибора для аккумулятора в соответствии с указанной полярностью.
- Непосредственно в точке контакта положительного провода включить защитный предохранитель.
- На контактах контроллера, предназначенных для солнечной панели, закрепить проводники, выходящие от солнечной батареи панелей. Соблюдать полярность.
- Подключить к выводам нагрузки прибора контрольную лампу соответствующего напряжения (обычно 12/24В).
Указанная последовательность не должна нарушаться. К примеру, подключать солнечные панели в первую очередь при неподключенном аккумуляторе категорически запрещается. Такими действиями пользователь рискует «сжечь» прибор. В этом материале более подробно описана схема сборки солнечных батарей с аккумулятором.
Также для контроллеров серии PWM недопустимо подключение инвертора напряжения на клеммы нагрузки контроллера. Инвертор следует соединять непосредственно с клеммами АКБ.
Порядок подключения приборов MPPT
Общие требования по физической инсталляции для этого вида аппаратов не отличаются от предыдущих систем. Но технологическая установка зачастую несколько иная, так как контроллеры MPPT зачастую рассматриваются аппаратами более мощными.

Для контроллеров, рассчитанных под высокие уровни мощностей, на соединениях силовых цепей рекомендуется применять кабели больших сечений, оснащённые металлическими концевиками
Например, для мощных систем эти требования дополняются тем, что производители рекомендуют брать кабель для линий силовых подключений, рассчитанный на плотность тока не менее чем 4 А/мм2. То есть, например, для контроллера на ток 60 А нужен кабель для подключения к АКБ сечением не меньше 20 мм2.
Соединительные кабели обязательно оснащаются медными наконечниками, плотно обжатыми специальным инструментом. Отрицательные клеммы солнечной панели и аккумулятора необходимо оснастить переходниками с предохранителями и выключателями.
Такой подход исключает энергетические потери и обеспечивает безопасную эксплуатацию установки.

Структурная схема подключения мощного контроллера MPPT: 1 – солнечная панель; 2 – контроллер MPPT; 3 – клеммник; 4,5 – предохранители плавкие; 6 – выключатель питания контроллера; 7,8 – земляная шина
Перед подключением солнечных панелей к прибору следует убедиться, что напряжение на клеммах соответствует или меньше напряжения, которое допустимо подавать на вход контроллера.
Подключение периферии к аппарату MTTP:
- Выключатели панели и аккумулятора перевести в положение «отключено».
- Извлечь защитные предохранители на панели и аккумуляторе.
- Соединить кабелем клеммы аккумулятора с клеммами контроллера для АКБ.
- Подключить кабелем выводы солнечной панели с клеммами контроллера, обозначенными соответствующим знаком.
- Соединить кабелем клемму заземления с шиной «земли».
- Установить температурный датчик на контроллере согласно инструкции.
После этих действий необходимо вставить на место ранее извлечённый предохранитель АКБ и перевести выключатель в положение «включено». На экране контроллера появится сигнал обнаружения аккумулятора.
Далее, после непродолжительной паузы (1-2 мин), поставить на место ранее извлечённый предохранитель солнечной панели и перевести выключатель панели в положение «включено».
Правила эксплуатации
Производители аккумуляторов всегда отмечают тот факт, что надёжность и долговечность таких устройств зависит от условий эксплуатации. Существует несколько простых рекомендаций, с помощью которых можно существенно продлить срок службы приобретённой батареи:
- Вентиляция помещения. Единого правила в этом случае просто нет, так как все зависит от ситуации. Если пользователь использует стандартную батарею, ёмкость которой соответствует аккумулятору солнечной панели, то создавать дополнительные вентиляционные условия просто не нужно. Помимо этого, АКБ выделяет небольшое количество газов, которые уничтожают опасные для человека грибки, плесень и бактерии. Такие газы совершенно безвредны для животных и людей, благодаря чему можно не бояться отравлений.
- Оптимальный температурный режим. Те, кто уже не первый год использует АКБ для солнечных батарей, знают, что лучше всего такие устройства работают при температуре от +5 до +15˚С. Главное избегать резких перепадов температуры, которые могут вывести из строя всю систему. В связи с этим аккумуляторы лучше устанавливать в просторных погребах, подвалах.
- Ёмкость аккумулятора. Если есть такая возможность, то своё предпочтение лучше отдать устройствам с большой ёмкостью. Это связано с тем, что пользователь сможет подключать мощные электрические приборы, которые потребляют большое количество тока. Из-за этого часто наблюдается серьёзное провисание напряжения в АКБ, что чревато полным отключением батареи. Если же пользователь приобретает аккумулятор с минимальной ёмкостью, этого может быть недостаточно для стабильной работы болгарки и шуруповёрта.
- Заряд АКБ для солнечных панелей. В процессе своей работы мощные аккумуляторы вырабатывают довольно большое количество газов, которые нужно эффективно ликвидировать. Стоит отметить, что некоторые производители оснастили свою продукцию специальными отверстиями для вентиляции, которые расположены на торце. В этом случае ситуация существенно упрощается, так как пользователю нужно подключить небольшую силиконовую трубку и вывести её на улицу. При желании можно задействовать обычную трубочку от медицинских капельниц.
Отдельно стоит учесть, что приобретение АКБ большой ёмкости считается более целесообразным, так как в этом случае пользователь получает множество преимуществ: процессы заряда и разряда будут происходить в наиболее щадящем токовом режиме.
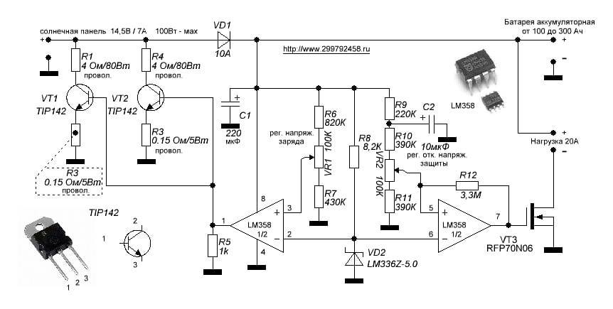
Принцип работы
При отсутствии тока с солнечной батареи контроллер находится в спящем режиме. Он не использует ни одного вата из аккумулятора. После попадания солнечных лучей на панель электрический ток начинает поступать к контроллеру. Он должен включиться. Однако индикаторный светодиод вместе с 2 слабыми транзисторами включается только тогда, когда напряжение тока достигнет 10 В.
После достижения такого напряжения ток будет проходить через диод Шоттки к аккумулятору. Если напряжение поднимется до 14 В, начнет работать усилитель U1, который откроет транзистор MOSFET. В результате светодиод погаснет, и состоится закрытие двух не мощных транзисторов. Аккумулятор заряжаться не будет. В это время будет разряжаться С2. В среднем на это уходит 3 секунды. После разрядки конденсатора С2 гистерезис U1 будет преодолен, MOSFET закроется, аккумулятор начнет заряжаться. Зарядка будет происходить до момента, когда напряжение поднимется до уровня переключения.
Схема подключения
Энергия, которая вырабатывается солнечными батареями, не имеет технической возможности напрямую использоваться для работы каких-либо электрических приборов. Для выделения необходимого для работы напряжения используют своеобразные инверторы, расположенные между панелью и основной сетью потребления.
При этом нужно знать три основных типа подключения солнечных панелей.
Автономное подключение. Этот вариант чаще других применяется в тех территориальных зонах, где отсутствует какая-либо централизованная сеть электроснабжения. В этом случае конструкцию формируют аккумуляторные высокомощные батареи. Принцип их работы состоит в накапливании внутри себя энергии в светлое время. Когда наступает время недостаточного освещения, накопленные потоки и перенаправляются в сеть.
- Резервное подключение. Этот способ оптимален в местах, где проведено централизованное электроснабжение через сеть переменного тока. Создание резервной системы получения энергии в данном случае используется как запасной вариант, потребность в котором может возникнуть в случае аварийных ситуаций. Перебои с электроснабжением – это далеко не редкость для дачи и в загородных хозяйствах и территориях, поэтому многие домовладельцы создают дополнительные возможности получения тепла и света.
- Последовательное подключение к сети. Чтобы подключить систему к электросети, этот метод предполагает формирование избыточной солнечной энергии и ее дальнейшего поступления в сеть для окончательной продажи.
Подбор контроллера по максимальной нагрузке, зарядному току акб и по количеству акб
Одним из важных аспектов выбора контроллера является максимальная выходная мощность контроллера, которая должна учитываться как со стороны контроллера, так и со стороны акб. Рассмотрим почему.
Допустим, имеем комплект акб большой емкости. Соответственно чтобы зарядить данные акб в течение дня, контроллер должен выдавать необходимую мощность, ну и мощность подключенных солнечных батарей должна быть, естественно, не меньшей. Если мощность контроллера и массива солнечных батарей будет меньше, то акб не успеют зарядиться в течение дня, и при постоянной нагрузке разрядятся еще больше, и так каждый раз, что скажется на их последующем ресурсе.
Если подключенные акб к солнечному контроллеру имеют маленькую емкость. Для современных контроллеров эта проблема уже не актуальна, но стоит рассмотреть такой вариант
На старых или простых контроллерах очень важно было подобрать контроллер, мощность которого с равной мощностью солнечных батарей позволят в течение дня зарядить акб, разряженный за ночь, и обеспечить питанием дневные электрические нагрузки. Для аккумуляторных батарей максимальный зарядный ток не должен превышать 30% от номинала емкости, если акб имеет емкость 100АЧ, то зарядный ток не должен превышать 30 Ампер
Если же мощность солнечной системы была бы избыточна, то контроллер продолжал бы заряжать акб даже после полного их заряда, не опуская зарядный ток и напряжение, что приводило к закипанию электролита, его кипению, вскипанию и порче аккумулятора. Современные контроллеры имеют встроенный компьютер, который следит за параметрами акб, имеет программу заряда, управляемые реле отключения, а также может регулировать ток и напряжение заряда.
Это интересно: Как не зацепить провод во время сверления?
Чем можно заменить некоторые комплектующие

Любой из этих элементов можно заменять. При установке других схем нужно подумать об изменении емкости конденсатора С2 и подборе смещения транзистора Q3.
Вместо транзистора MOSFET можно установить любой другой. Элемент должен иметь низкое сопротивление открытого канала. Диод Шоттки лучше не заменять. Можно установить обычный диод, но его нужно правильно разместить.
Резисторы R8, R10 равны 92 кОм. Такое значение нестандартное. Из-за этого такие резисторы найти сложно. Их полноценной заменой может быть два резистора с 82 и 10 кОм. Их нужно включать последовательно.
Если контроллер не будет использоваться в агрессивной среде, можно провести установку подстроечного резистора. Он дает возможность управлять напряжением. В агрессивной среде он долго не поработает.
При необходимости использовать контроллер для более сильных панелей нужно провести замену транзистора MOSFET и диода более мощными аналогами. Все остальные компоненты менять не нужно. Нет смысла устанавливать радиатор для регулирования 4 А. При установке MOSFET на подходящем теплоотводе устройство сможет работать с более продуктивной панелью.
Шаг 1: Покупка велосипеда
Первым делом нужно где то найти или купить велосипед. Желательно чтобы он был легковесный, и с узкой резиной, для наименьшего сопротивления. Подойдет любой: двух, трех, четырех колесный. Я выбрал трехколесный из за простоты конструкции, в нем уже есть место куда можно поместить аккумулятор и батареи, плюс, если ездить на нем по городу, то обязательно понадобится достаточно места для багажа: разных вещей и сумок.
Купив велосипед, я сразу же разобрал его. Мне не очень нравился цвет, и я перекрасил его в светло зеленый, который кстати лишний раз подчеркнет его экологичность. Вам это конечно делать не обязательно. Также, воспользовавшись моментом я укрепил места, где будет располагаться аккумулятор, т.к он довольно тяжелый.
Помимо этого я добавил по 12 вольтовым светодиодам, закрепленным за задними отражателями. Светодиоды соединены с рычагом тормоза, и светятся при торможении. Все как в настоящем автомобиле.
Шаг 1: Расчет нагрузки
Прежде, чем выбрать компоненты, необходимо рассчитать нагрузку приборов, которые будут подключаться к вашей солнечной электростанции и сколько времени они будут работать. Для этого нужно сделать следующее:
- Определите, какую технику (освещение, вентилятор, телевизор, насос и т.д.) вы будете подключать, и сколько времени (часов) она будет работать;
- Ознакомьтесь со спецификациями ваших приборов для определения их мощности;
- Рассчитайте величину потребляемого электричества в Ватт-часах (Вт*ч), которая равна произведению номинальной мощности ваших приборов (Вт) на время работы (ч).
Например Вы хотите включить какой-то прибор мощностью 10 ватт на 5 часов от солнечной панели. Количество потребленной электроэнергии будет: 10Вт х 5ч = 50Вт*ч. Таким же образом необходимо рассчитать общую величину потребляемой энергии, а именно рассчитать для каждого прибора и сложить полученные величины.
Пример: настольная лампа = 10Вт х 5ч = 50 Вт*ч + вентилятор = 50Вт х 2ч = 100Вт*ч, телевизор = 50Вт х 2ч = 100 Вт*ч, всего = 50 + 100 + 100 = 250 Вт*ч.
Когда закончите расчет нагрузки, пора приступать к выбору компонентов в соответствии с вашим требованием нагрузки.
Параметры выбора
Критериев выбора всего два:
- Первый и очень важный момент – это входящее напряжение. Максимум данного показателя должен быть выше примерно на 20% от напряжения холостого хода солнечной батареи.
- Вторым критерием является номинальный ток. Если выбирается типаж PWN, то его номинальный ток должен быть выше, чем ток короткого замыкания у батареи примерно на 10%. Если выбирается МРРТ, то его основная характеристика – это мощность. Этот параметр должен быть больше, чем напряжение всей системы, умноженной на номинальный ток системы. Для расчетов берется напряжение при разряженных аккумуляторах.
Как выбрать и где приобрести преобразователи?
Дешевле будет приобрести фотоэлементы на китайских интернет-площадках, хоть, конечно же, там зачатую продаются заводские детали, имеющие брак. Для старта и это неплохо, тем более, что цена у них ниже. А после того, как придет опыт в сборке батарей, можно брать более качественные детали с завода.
Некоторые продавцы продают преобразователи все скопом запаянные в воск, дабы во время транспортировки они не повредились, ведь кремниевые пластины хрупкие, как хрусталь. Очищение их от воска – весьма трудоёмкое занятие
Для начала необходимо погрузить их в горячую воду и после того, как воск расплавится, очень осторожно разделить их
Выбирать нужно не только из тех соображений, что понравился именно этот товар – необходимо обязательно обращать внимание на отзывы и рейтинг продавца. Если нет желания переплатить за товар вдвое из-за платной доставки, нужно посмотреть, есть ли у выбранного товара опция «бесплатная доставка». Если нет – это неподходящий вариант, так как это — чересчур затратное дело
Если нет – это неподходящий вариант, так как это — чересчур затратное дело.
Деньги за товар нужно перечислить сразу. Продавцу они попадут только после подтверждения о получении товара покупателем. Платить можно прямо платежной картой или через промежуточные сервисы – всё зависит от степени доверия к таким торговым интернет-ресурсам. Возвратить товар тоже можно, но лучше сразу отовариваться у продавца с хорошей репутацией, дабы избежать тяжб по поводу возврата. Посылка может идти и месяц, и полтора – это уже во власти почты.
Безопасность
Если возникает вопрос о том, какой домофон лучше выбрать, нужно вспомнить о главной функции устройства – безопасность жилья и людей. Дело в том, что домофон – это система, которая ограничивает доступ нежеланных гостей в квартиры, дома, офисы и так далее. Следовательно, устройство открывает и закрывает двери. Кроме прочего, при установке домофона можно подключать к одному блоку несколько дверей. В любом случае, это будут электронные замки – электромагнитные или электромеханические. Стоит сказать, что магнитный замок прост в пользовании. Его почти не видно, а работа – бесшумная.
Любой домофон работает по принципу дистанционного открывания дверей. Как только собственник квартиры или дома, в котором стоит домофон, ответит на звонок гостя, проводится опознание личности. Человек нажимает на кнопку открытия двери; сигнал передается на замок, который разблокирует двери.
Домофон – это незаменимая вещь в квартире, в которой живут маленькие дети. Без домофона ребенок может открыть двери, не спросив, кто пришел. А если стоит домофон, то сначала ведется разговор с гостем. Если человек знаком, то его пускают в дом. В противном случае доступ не разрешается. Вот почему лучше купить видеодомофон, имеющий возможность записи видео, так как потом можно в любое время посмотреть записи, людей, которые могли приходить в дом, пока взрослые были на работе.

























































